- 實際中的光電傳感器:檢測和區分運動方向
- 來源:賽斯維傳感器網 發表于 2020/9/2
在各種工業自動化應用中最常用的傳感器有兩種:光電傳感器和電感傳感器。它們都有優點和缺點,這決定了它們的用途。例如,感應傳感器能夠檢測不透明的非金屬屏障后面的金屬物體,而光電傳感器則不具有這種能力,因為它需要“看見”在特定光范圍內的物體。另一方面,如果在此類傳感器中使用激光,則其檢測范圍可能很高,甚至可達數十米。感應傳感器沒有達到這樣的檢測范圍。
光電傳感器通過測量光束到達接收器的光敏組件時發射器發出的光束的強度來進行操作。取決于傳感器的預期用途,采用不同種類的光并對光束進行調制。最常用的是人眼不可見的紅外光。因此,可以在不分散注意力的情況下進行檢測,但是該解決方案也存在一些缺點,這對于任何安裝傳感器的人來說都是已知的,該傳感器旨在在門口停放車輛時防止門關閉。這就是為什么在這種安裝過程中將激光筆用作附加附件,以促進發射器和接收器相互定位的原因。
許多光電傳感器都配備了LED,用于指示工作狀態,包括發射器和接收器之間的適當配合。觀察LED及其顏色有助于正確安裝傳感器,確定輸出狀態或檢查對物體的響應是否正確,這在靈敏度調整期間特別重要。
幾乎任何電子技術人員,自動化工程師或集成商(這些專家都是最常使用光電傳感器的專家)都可以輕松地評估目標應用程序設置的標準,并選擇合適的傳感器類型。重要的選擇標準包括傳感器的工作環境,環境溫度,機械電阻(所有因素都會影響外殼材料的選擇,其IP等級和安裝方法),環境中的光的種類,傳感器的預期用途,所需的檢測范圍,可用的電源電壓和輸出類型。傳感器的反應時間在某些應用中可能非常重要,盡管寬范圍的傳感器無法預期。一個或多個檢測到的物體的類型是非常重要的標準。即使薄了一些傳感器,光束路徑中發射器和接收器之間的透明薄膜。其他傳感器需要幾乎完全不透明的物體,而另一組傳感器則配備有靈敏度調節電位器,可以高度準確地設置其觸發閾值。
選擇傳感器時值得關注品牌。在工業應用或傳感器中,不僅必須確保用戶的安全,而且還要保證應用使用的舒適性,都應基于知名生產商的可靠產品。例如,當我們獲得松下傳感器時,我們可以假定對傳感器的質量進行了嚴格的檢查,因此它們將穩定可靠地運行。
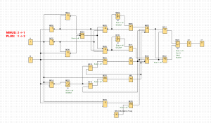
讓我們看看如何結合任何PLC在實踐中使用傳感器。盡管該示例程序是針對Siemens LOGO!開發的!v8,由于FBD語言的清晰性,可以輕松地使其適用于任何平臺。
如果可以使用一個光電傳感器,則很難確定物體的運動方向。為此,應調制光束并使用多普勒效應,或者應測量朝著物體發送的一系列脈沖之間的時間。該方法對于實際實施而言是相當困難的,相當昂貴,并且并非每個人都能夠使用它們。將傳感器彼此相鄰放置并檢查其激活順序要容易得多。
圖1
圖1顯示了此解決方案的操作原理。如果我們使用兩個傳感器,例如標記為“ 1”和“ 2”,則激活“ 1”然后“ 2”可以建議向右運動,而如果以相反的順序激活傳感器,則建議向右運動。剩下。為了使算法可靠并且不僅可以用于區分運動方向,而且還可以用于例如計數物體,還需要引入一些限制。首先,很明顯,一個物體必須在傳感器前面移動才能激活它們。其次,傳感器之間的最大距離不得大于物體的最小尺寸。這樣,我們的傳感器將按順序激活,例如:
既不激活à “ 1”激活à “ 1”,又激活“ 2” à “ 2”激活à 兩者均不激活。
第三,在傳感器之間檢查的物體的偶然運動不應導致系統的錯誤操作。由于它是一個程序,因此不能消除所有的邏輯錯誤,但是需要使用模擬器或模型系統進行徹底檢查,并在實踐中可能發生的各種情況下對算法進行測試。
圖2
圖2顯示了使用免費LOGO!開發的FBD語言示例程序。柔軟舒適的環境。如果我們用LOGO!控制器,應將代表邏輯“ 1”的電壓施加到其輸出I1和I2。如果是LOGO!24RC,電壓范圍將達到18…24 ??V DC。如果使用提供230V AC的版本,則邏輯“ 1”由更高的電壓表示,但是我們必須注意傳感器輸出參數和類型!
如上所述,來自觸點的電壓應提供給輸入I1(來自傳感器“ 1”)和I2(來自傳感器“ 2”)。編寫程序的方式是,從I1到I2的運動方向導致在B020門輸出處產生一個脈沖,而從I2到B006門的輸出處產生一個脈沖。
為了演示示例應用程序的可用性,兩個門輸出均連接了雙向計數器(B023)和邏輯系統(B021 – XOR門,B022 – RS觸發器)。邏輯系統的任務是設置計數方向輸入(如果出現正脈沖(來自門B020)),則在負脈沖到達時歸零(來自門B006),并建立提供給計數輸入的基于時鐘的周期。由于計數方向輸入的設置和清零,計數器向上(輸入置位)或向下(輸入清零)計數。
圖3
LOGO!中加/減計數器單元的輸出!根據計數器屬性窗口中設置的條件設置和清零。如果我們在“ On”字段中輸入“ 1”,如圖3所示,而在“ Off”字段中保留“ 0”,則計數器狀態大于0時將設置輸出,當計數器狀態大于0時將輸出清零。 0.如果將輸出功能單元運行到輸出(例如Q1),則LOGO!的輸出發送器1。當計數器狀態超過0時,24RC控制器將關閉觸點。通過這種方式,我們可以快速輕松地構造一個設備,該設備將自動打開和關閉電燈并統計進入和離開房間的人數。當有人進入房間時,指示燈應亮起;當所有人離開時,指示燈應熄滅。

圖1.運動方向傳感器的原理:A)備用–物體從左側靠近傳感器,B)傳感器“ 1”處于活動狀態,C)傳感器“ 1”和“ 2”處于活動狀態,D)傳感器“ 2”處于活動狀態, C)待機模式

圖2. LOGO!的FBD語言示例程序 v8傳感器

圖3.遞增/遞減計數器單元屬性窗口
- 如果本文收錄的圖片文字侵犯了您的權益,請及時與我們聯系,我們將在24內核實刪除,謝謝!















